avatar
文章
131
标签
416
分类
13
归档
标签
分类
财报
计算器
Logo价格与价值
搜索
归档
标签
分类
财报
计算器

七月 2025

全部文章 - 8
2025
『泡泡007』老唐估值法:达标102即买,触及258速卖!
2025-07-30
『泡泡007』老唐估值法:达标102即买,触及258速卖!
『泡泡006』2024财报:六年现金流活水,消费赛道现金牛
2025-07-24
『泡泡006』2024财报:六年现金流活水,消费赛道现金牛
『泡泡005』2024财报:67%毛利破顶,35%费用新低,净利狂飙204%!
2025-07-20
『泡泡005』2024财报:67%毛利破顶,35%费用新低,净利狂飙204%!
『泡泡004』2024财报:39亿负债零利息,96亿现金压舱底
2025-07-18
『泡泡004』2024财报:39亿负债零利息,96亿现金压舱底
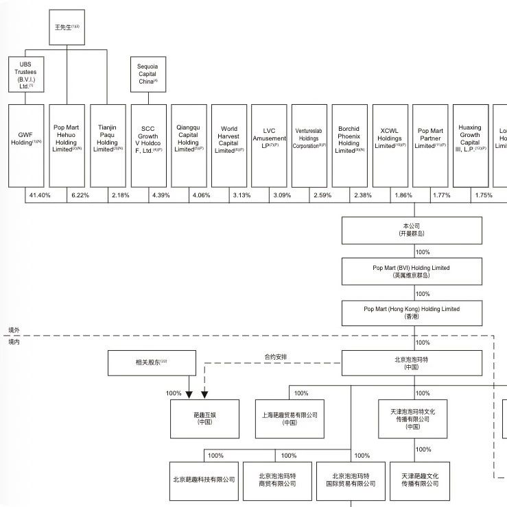
『泡泡003』教科书级的股权架构:王宁50%控股,高管、员工、设计师持股
2025-07-16
『泡泡003』教科书级的股权架构:王宁50%控股,高管、员工、设计师持股
『泡泡002』一超多强,长尾混战的千亿潮玩江湖​!
2025-07-03
『泡泡002』一超多强,长尾混战的千亿潮玩江湖​!
『洋河012』百亿利润巅峰与60%市值崩塌,功过难评张联东!
2025-07-02
『洋河012』百亿利润巅峰与60%市值崩塌,功过难评张联东!
『泡泡001』艺术家创造IP,IP打造潮流
2025-07-01
『泡泡001』艺术家创造IP,IP打造潮流
avatar
为何
读万卷书,写千篇文,投十只股,得一生富。
文章
131
标签
416
分类
13
搜一搜 价格与价值
公告
期待与您一起慢慢变富——不仅是财富的增长,更是认知的丰富和心灵的丰盈。
最新文章
『洋河013』净利腰斩+分红变脸+总裁换帅三连暴击
『洋河013』净利腰斩+分红变脸+总裁换帅三连暴击2026-01-27
『陕煤004』推算2025年归母净利与2026年买卖价格
『陕煤004』推算2025年归母净利与2026年买卖价格2026-01-22
【股票063】“熊市擒牛,牛市避雷”选股三板斧
【股票063】“熊市擒牛,牛市避雷”选股三板斧2026-01-16
[总结2025]跑赢指数,但操作全是“败笔”
[总结2025]跑赢指数,但操作全是“败笔”2026-01-07
[总结2025]在不确定的世界里,阅读是确定的事
[总结2025]在不确定的世界里,阅读是确定的事2026-01-03
分类
  • 总结3
  • 股票124
    • 五粮液1
    • 分众3
    • 古井贡9
    • 汾酒1
    • 泡泡7
    • 洋河13
    • 老窖1
    • 腾讯20
    • 茅台1
    • 陕煤4
  • 读书4
标签
先生 三段式 流水 电商 意见 贡酒 购买力 分类 原浆 八光 整体 借款 古井贡 不确定性 财报 老窖 对象 纸质 赌场 凭证 营业 模型 确定性 年度报告 场景 含金量 研报 交易日 对应 平均水平 鼠标 现金 比重 待摊费用 煤炭行业 事件 盲从 群友 时间 规划
归档
  • 一月 2026 5
  • 十二月 2025 2
  • 十一月 2025 3
  • 十月 2025 2
  • 九月 2025 3
  • 八月 2025 1
  • 七月 2025 8
  • 六月 2025 6
网站信息
文章数目 :
131
本站总字数 :
142.1k
本站访客数 :
本站总浏览量 :
最后更新时间 :
© 2024 - 2026 By 为何框架 Hexo 8.1.1|主题 Butterfly 5.5.1
搜索
数据加载中